[Click here] to go back
to the Table of Contents
for The . . .
Dimorphism Spectrum
Tapestry
.
The ConserveLiberty resource advocates (only) for the "conservation of liberty to be what you were built to be".

In that spirit, the following is offered to promote consideration of the potential relevant impact that Mansplaining has had in the perceptions and judgements made by men and women attempting to communicate with each other dimorphically.

Consider thoughtfully:



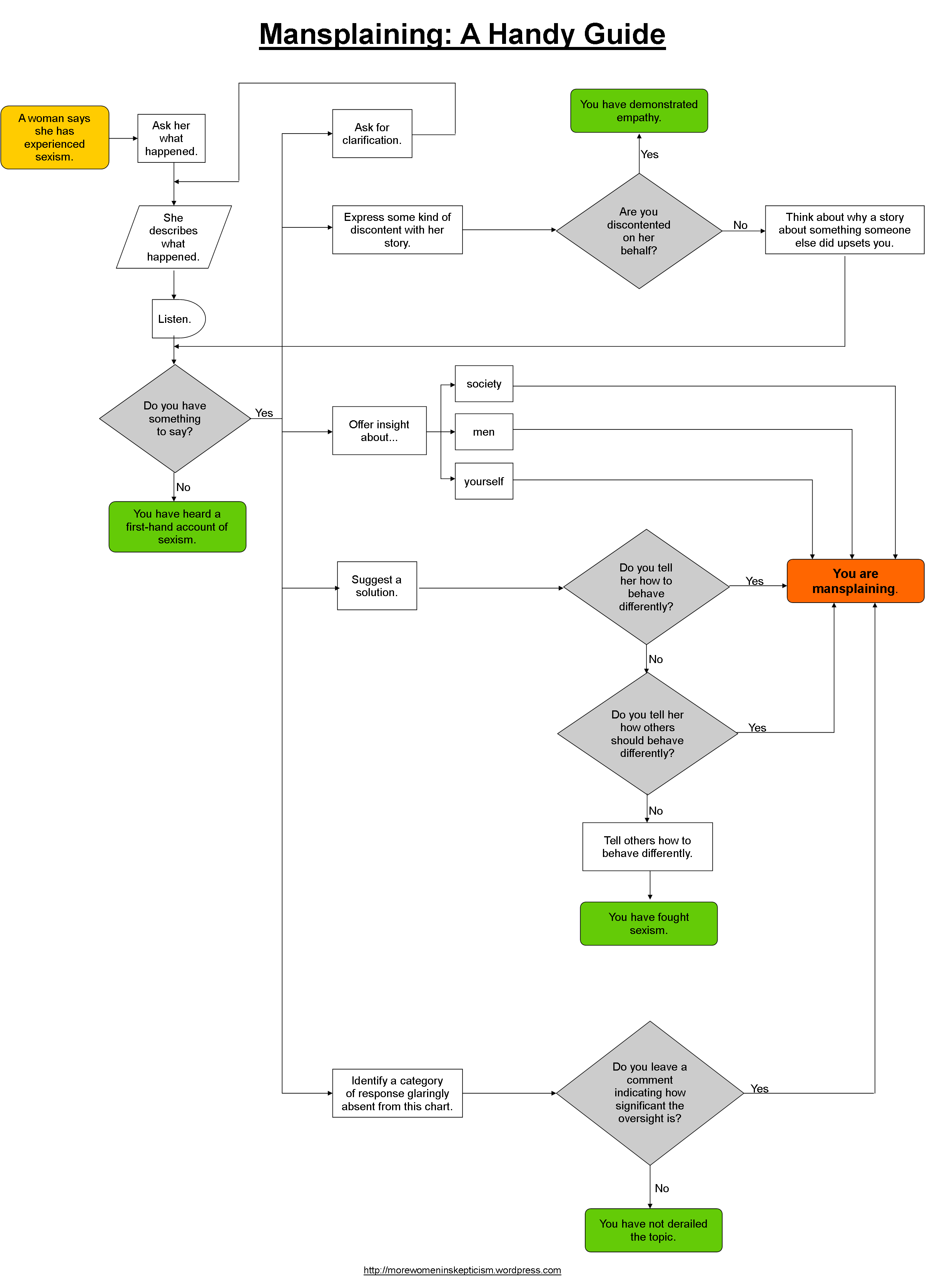
Mansplaining


[ mansplaining 3 pic ]


[ mansplaining flow chart pic ]

       (Click on chart above to view enlarged version)

→ This Gender Personality Dimorphism commentary was last updated 31 Jan 2019 17:30 PST ←


Important → Conserve the Liberty to be what you are built to be, the way you are to be.

Thrive. ← Important
(Please use your "BACK" function to return to the previous page.)